Návrh modelu poloautomatického parkovacieho systému
Obsah
Návrh modelu poloautomatického parkovacieho systému
Úlohou poloautomatického parkovacieho systému je zabezpečiť bezpečné, bezproblémové a rýchle parkovanie zákazníkom. Základ parkoviska je parkovací lístok s čiarovým kódom, kde sú uložené všetky údaje potrebné na vyúčtovanie parkovného.
Komunikácia cez port RS 232
Sériový port RS – 232 je komunikačné rozhranie osobných počítačov a inej elektroniky. Sériový port je určený na vzájomnú sériovú komunikáciu dvoch zariadení, čiže dáta sa prenášajú po jednotlivých bitoch postupne za sebou (v sérií) po jednom vodiči. Sériový port patrí medzi tzv. „legacy porty" (zastarané) a postupne je nahradzovaný rýchlejším USB portom. Sériové porty môžeme nájsť v automatických priemyselných systémoch, prístrojoch na vedeckú analýzu, pokladničných systémoch a v niektorých priemyselných a spotrebiteľských produktoch. Sieťové prvky (ako routre a switche) mávajú sériový port na konfiguráciu zariadenia. Sériový port sa používa v oblastiach ako jednoduché a lacné riešenie umožňujúce vzájomnú spoluprácu medzi dvoma zariadeniami.
Hardvér portu RS232
Štandard RS 232 definuje napätia a prenosovú rýchlosť medzi zariadeniami, ktoré ho používajú. Podľa štandardu RS 232 sú definované vzájomné sériovo komunikujúce zariadenia Data Terminal Equipment (DTE) a Data Communication Equipment (DCE), v našom prípade skratka DTE reprezentuje počítač a skratka DCE zariadenie, ktoré je s ním prepojené prostredníctvom sériovej linky. Štandard RS 232 stanovuje, že DTE zariadenia používajú 9-pinový konektor (samec) a DCE zariadenia používajú 9-pinový konektor (samica).
Parametre charakterizujúce sériový port
- číslo portu (napr. COM1,COM2), je obvykle spojené s prerušením IRQ a adresou viazanými na port. Nastavenia sú obvyklé, dajú sa však zmeniť.
- rýchlosť prenosu baud (napr. 9600)
- počet bitov (napr. 8)
- parita - ’N’ - žiadna parita, ’O’ - nepárna, ’E’ - párna parita, ’M’ - paritný bit má vždy hodnotu 1 a ’S’ - paritný bit má vždy hodnotu 0
- stop bity - 0=1; 1=1,5; 2=2
- hardwarové riadenie toku - zapnuté / vypnuté
- softwarové riadenie toku - zapnuté / vypnuté
Prenos údajov
Sériový prenos je jeden z najrozšírenejších spôsobov prenosu. Jednotlivé prvky sú v časovej postupnosti vysielané po jednej prenosovej linke. Pri príjme dát je potrebné aby prijímač bol synchronizovaný s vysielačom. Prijímač teda musí poznať začiatok a koniec kedy dochádza k zmene signálového stavu - začiatky a konce blokov dát. Na základe týchto údajov prijímač stanoví rozhodujúci okamih pre vyhodnotenie signálového stavu jednotlivého prvku. Sériový port je plne duplexné (full duplex) zariadenie, čo znamená súčasný príjem i vysielanie dát. Port používa dve nezávislé linky, jednu pre vysielanie a jednu pre príjem dát. Zjednodušené porty podporujú iba jednosmernú komunikáciu (half duplex) a teda využívajú len vysielaciu linku a signálovú zem. Prenos dát sa uskutočňuje po linkách TxD a RxD. Ostatné linky plnia pomocné funkcie pre štrukturovanie a riadenie toku údajov. Signály je možné programovo nastavovať a čítať ich stav. Riadenie toku dát (handshaking) predstavuje potvrdenie príjmu dát resp. pripravenosť na prenos. Riadenie toku môže byť hardvérové, alebo softvérové. Hardvérový handshaking je prenos od vysielača k prijímaču. Vysielač oznamuje, že má pripravené dáta k prenosu, alebo od prijímača k vysielaču, že prijímač je pripravený dáta prijať. Softvérový handshaking je realizovaný prenosom znakov XON a XOF podľa ASCII tabuľky. Softvérový handshaking spomaľuje prenos dát. Pri sériovom prenose je dátový bajt prenesený postupne po bitoch (jeden bit súčasne). Vysielacia a prijímacia strana sa musia na začiatku komunikácie dohodnúť na počte dátových bitov, na paritnom bite a na rýchlosti. Jednotka rýchlosti je Baud, čo je číslo reprezentujúce počet zmien stavu vodiča (linky) za sekundu. Táto hodnota nemusí byť vždy nevyhnutne taká istá ako počet prenesených bitov za sekundu (BPS - Bits per second), ale pri štandardnom prepojení dvoch zariadení sériovou linkou sú obvykle údaje totožné. Hodnoty bit/s a počtu zmeny stavov linky sa môžu líšiť pri spojeniach prostredníctvom telefónnej linky.
Asynchrónny prenos
RS 232 používa asynchrónny prenos informácií. Pri asynchrónnom prenose sa dáta prenášajú v sekvenciách danou rýchlosťou s úvodnou štartovacou sekvenciou vyslaním start bitu. Ako náhle bol starbit vyslaný, vysielač posiela dátové bity, ktorých môže byť 5,6,7 alebo 8, v závislosti od konfiguračnej voľby. Nasleduje paritný bit (nie je povinný). Prenášaný rámec je ukončený stop bitom. Dĺžky trvania jednotlivých bajtov sú rôzne, rôzne sú i medzery medzi dvoma blokmi. Prijímač nerozozná dva nasledujúce dátové bloky. Objem prenášaných dát sa pri tomto type prenosu rozdelí na menšie časti, každá časť sa posiela nezávisle na ostatných, časové intervaly medzi odosielaním jednotlivých bajtov sa môžu líšiť.
Start bit
Keďže RS232 je definované ako asynchrónny typ sériovej komunikácie, tak odoslanie môže byť zahájené v ktoromkoľvek okamihu. To spôsobuje problém na prijímacej strane, ktorá musí zistiť, ktorý bit má ako prvý prijať. K tomu účelu slúži tzv. štart bit, ktorý predchádza každému prenášanému slovu (bajtu) a jeho úroveň je definovaná ako log ’0’.
Dátové bity
Za štart bitom nasledujú po sebe idúce dátové bity. Najmenej významný bit (LSB) je vysielaný ako prvý. Najviac významný bit (MSB) je vyslaný ako posledný.
Paritný bit
Pri prenose môže nastať situácia, kedy sa náhodne môže zmeniť hodnota prenášaného bitu (prerušenie, rušenie linky a pod.). Preto je možné vložiť za dáta jeden bit najviac slúžiaci ako detektor chyby. Jeho hodnota sa vypočíta z prenášaných dát. Prijímacia strana potom vykoná rovnaký výpočet, a porovnaním vyhodnotí, či prenos bol správny. Pri sériových prenosoch sa používa tzv. paritný bit. Pre výpočet paritného bitu používame dva algoritmy: Párna parita. U nej je súčet všetkých jednotiek z dátových bitov a paritného bitu párne číslo. Súčet sa vykoná funkciou xor a paritný bit sa doplní tak, aby jeho výsledok bol 0. Nepárna parita. Súčet všetkých jednotiek z dátových bitov a paritného bitu je nepárne číslo. Súčet sa vykoná funkciou xor a paritný bit sa doplní tak, aby jeho výsledok bol 1.
Stop bit
Stop bit býva jeden, alebo dvoj bitový. V skutočnosti sa nejedná o bit, ale o minimálnu časovú periódu, po ktorú musí byť linka po odoslaní každého bajtu v stave log 1..
Napäťové úrovne
Elektrické charakteristiky výstupov a vstupov sú dané normou RS-232, ktorá využíva invertovanú logiku na rozdiel od moderných číslicových protokolov. V stave logickej nuly majú napätie 3 až 25 V, v stave logickej jednotky -3 až -25 V vzhľadom na signálovú zem. Rozsah -3 až 3 V je považovaný za zakázanú oblasť (žiaden logický stav).
Zapojenie pinov RS 232
V tabuľke je zapojenie pinov pre sériový port a popis využitých pinov v mojej praktickej časti.
| Cannon 9 | |||||
| Pin | Názov | Smer | Popis | Funkcia | Použité |
| 1 | CD | | Carried detect | Detektor prijatého signálu | |
| 2 | RXD | | Receive data | Prijímané dáta | |
| 3 | TXD | | Transmit data | Vyslané dáta | |
| 4 | DTR | | Data terminal ready | Požiadavka na vysielanie | |
| 5 | GND | --- | System ground | Signálová zem | |
| 6 | DSR | | Data set ready | Pohotovosť DCE | Fotobunka výjazd |
| 7 | RTS | | Request to send | Požiadavka na vysielanie | |
| 8 | CTS | | Clear to send | Pohotovosť na vysielanie | Fotobunka vjazd |
| 9 | RI | | Ring indicator | Indikátor volania | Tlačidlo na lístok |
Hardvér
Hardvér parkovacieho systému sa skladá z viacerých časti. Najhlavnejšou časťou hardvéru je mikroprocesor, ktorý riadi otváranie, zatváranie rámp a displej, ktorý zobrazuje cenu parkujúcemu pri výjazde z parkoviska. Každá rampa má fotobunku, ktorá zabezpečuje bezpečnosť chodu a ovládaciu časť riadenú mikroprocesorom. Pri vstupe je namontovaný terminál s tlačiarňou, ktorý tlačí parkovacie lístky zákazníkom parkoviska. Obsluha parkoviska používa na vyhodnocovanie parkovného skener čiarového kódu pripojený na počítač.
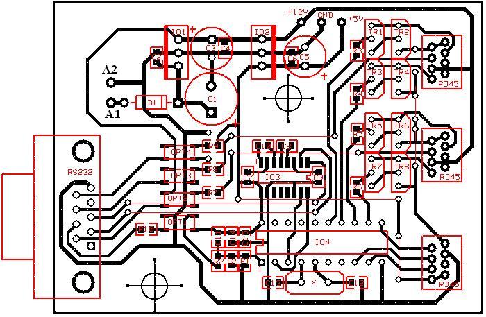
Doska mikroproceora AT89C20510
Doska mikroprocesora obsahuje dva stabilizátory napájania a to jeden na 5V (7805) a druhý na 12V (7812). Jeden mikroprocesor AT89C2051, ku ktorému sú pripojené ostatné hardvérové prvky cez rôzne typy konektorov. Konektor RS232 spája mikroprocesor s počítačom. Aby toto spojenie bolo funkčné, mikroprocesor pracuje s 5V a RS232 pracuje s 12V musel som použiť prevodník ICL 232. Na RS232 konektor sú pripojené optočleny TLP 181, ktoré nám filtrujú parazitné signály. Ďalší typ konektora je RJ45. Cez tieto konektory prepájam displej, fotobunky a ovládacie dosky rámp.
| súčiastka | hodnota |
| D1 | 1N4007 |
| C1 | 470µF/25V |
| C2,C4,C6-C11,C14,C15 | 100nF/50V |
| IO1 | LM7812 |
| IO2 | LM7805 |
| C3,C5 | 100µF/25V |
| RS 232 | |
| C12,C13 | 33pF |
| R1-R6 | 330Ω |
| R7-R10 | 1KΩ |
| X-Kryštál | Q 11,0592MHz |
| IO3 | MAX 232 |
| IO4 | AT89C2051 |
| OPT1-OPT4 | TLP 181 |
| TR1-TR8 |
Mikroprocesor AT89C2051
Medzi základné vlastnosti mikroprocesora AT89C2051 patrí:
- Integrovaná FLASH pamäť, ktorá slúži na uloženie programu o veľkosti 2KB
- Integrovaná dátová RAM o veľkosti 128 B
- Pracuje s napájacím napätím 2,7 až 6V
- Pracuje s hodinovým kmitočtom 0 až 24 MHz
- Dvojúrovňový pamäť
- Ovláda 15 vstupno / výstupných liniek
- Integrovaný analógový komparátor
- Integrované dva 16bitové čítače/časovače
- Integrovaný programovateľný sériový kanál
- 6 zdrojov prerušenia
- Dva režimy zníženia spotreby
ICL 232 (MAX 232)
ICL 232 je prevodník TTL (5V) na RS232 (12V) a opačne. Obvod obsahuje dve dvojice oddeľovačov konvertujúcich napäťové úrovne a to dva krát prevodník RS232 na TTL a dvakrát prevodník TTL na RS232. Napätie pre RS 232 sa získava pomocou nábojovej pumpy a výstupné napätie závisí na kvalite použitých kondenzátorov.
Optočleny TLP 181
V mojej práci som použil 4 optočleny TLP 181 na komunikáciu hardvéru s počítačovým hardvérom cez RS232. Dva optočleny sú pripojené k fotobunkám, jeden je pripojený do mikroprocesora a jeden na tlačidlo pri vstupe na parkovisko. Optočnely nám zabezpečujú bezpečnú komunikáciu a galvanicky nám oddeľujú komunikáciu cez RS232. Je to jednoduchý spôsob ako sa vyhnúť parazitným frekvenciám a iným rušivým javom. Optočlen funguje na fotoelektrickom princípe. Obsahuje jednu diódu a jeden fototranzistor. Dióda sa pri 5V a 5mA rozsvieti, čím nám otvorí fototranzistor a prechádza nám signál.
Napájanie
Dosku mikroprocesora napájame 12V a napájanie je pripojené medzi svorky A1 a A2. Toto napätie je vedené cez ochrannú diódu D1 kvôli prepólovaniu a vyhľadené kondenzátorom C1. Napájacie napätie 5V pre mikroprocesor a displej tvorí stabilizátor IO2 (7805). Napájacie napätie 12V je stabilizované cez stabilizátor IO1 (7812), ktorý nám napája napájací obvod cievky (primárny) relé na ovládanie rámp a optočleny TLP 181. K stabilizátorom sú pripojené 100 nF kondenzátory, aby sa nám nerozkmitali kvôli parazitnej frekvencii. Obi dva stabilizátory chladím hliníkovým rebrovým chladičom, lebo pri úbytku napätia nám vzniká tepelná strata a môžu sa poškodiť.
Rampy
V poloautomatickom parkovacom systéme sa nachádzajú dve rampy. Ich dĺžka závisí od požiadaviek prevádzkovateľa. Hardvér je prispôsobený tak, aby sa k nemu mohli pripojiť akékoľvek parkovacie rampy. Vinutia a napájanie rámp sa pripoja k požadovaným vývodom na relé, na rampy sa namontujú fotobunky a rampa je nachystaná na prevádzku.
Relé
Relé je elektronická súčiastka ktorá má dva samostatné elektrické obvody, ktoré sú od seba galvanicky oddelené a to:
- Napájací obvod cievky – primárny obvod
- Obvod kontaktov – sekundárny obvod
Keď privedieme 12V na cievku relé (primárne vinutie), v cievke sa naindukuje magnetické pole, ktoré nám pritiahne kotvu relé a tá nám prepne kontakt, čím nám uzavrie elektrický obvod (sekundárny obvod) a motor sa rozbehne. Po rozopnutí primárneho vinutia sa kontakt prepne do pôvodnej polohy, čím nám rozopne elektrický obvod a motor nám zastaví.
Princíp zapojenia rampy hore
Na cievku relé je privedených 12 voltov, cievka relé je uzemnená cez dva tranzistory, ktoré sú prepojené s mikroprocesorom. Keď mikroprocesor dostane signál z počítača, tranzistory sa otvoria a uzemnia cievku relé. Relé sa zopne a privedie fázu na motor. Ak motor dosiahne požadované pootočenie, tak zopne koncový mikrospínač a odpojí sa fázu motora.
Princíp zapojenia rampy dole
Napätie 12 voltov je privedené na fotobunku, ktorá pracuje ako prepínač. Fotobunka nám slúži nato, aby nám rampa pri zatváraní nepoškodila prechádzajúci automobil. Fotobunka je neaktívna, nemáme medzi prijímačom a vysielačom automobil, napätie je privedené na relé a rampa sa môže zatvárať. Princíp zatvárania rampy je rovnaký ako u otvárania. Ak je fotobunka aktívna, medzi prijímačom a vysielačom je automobil, fotobunka sa prepne, čím odpojí napätie ktoré je privedené na relé, čím rozopne relé, rampa zastaví a fotobunka pošle signál do počítača, ktorý dá pokyn na otvorenie rampy.
Tlačiarne
Tlačiareň je súčasť parkovacieho systému, ktorou sa tlačí vstupný lístok s čiarovým kódom a údajmi o začiatku parkovania a pokladničný doklad o zaplatení parkovného.
Termotlačiareň DPT – 4571
Táto tlačiareň je zabudovaná v paneli pri vjazde na parkovisko. Stlačením tlačidla nám vytlačí lístok. Táto tlačiareň podporuje tlač čiarových kódov. Má indikáciu konca papieru. Tlačiareň sa dá zabudovať v horizontálnej aj vertikálnej polohe, záleží od použitého panela
| Tlač | Metóda | Termotlač |
| Počet znakov / riadok | 24,42 | |
| Počet bodov / linku | 384 | |
| Rýchlosť tlače | 25mm / sek. | |
| Šírka papieru / Ø rolky | 58mm / 50mm | |
| Sady znakov | IBM - / čeština | |
| Parametre | Rozhranie | Centronics, V.24, TTL |
| Napájanie | 5Vss | |
| Spotreba | max. 6,5A | |
| Hmotnosť | cca 380 g | |
| Rozmery (V x Š x H) | 129 x 122 x 80 [mm] | |
| Prevádzková teplota | 0° - 50°C |
Tlačiareň EPSON TM-U220PD
Kompaktná pokladničná tlačiareň umožňujúca použiť tri rôzne šírky pokladničných pások. Ľahko a rýchlo sa vymieňa pokladničná páska vďaka drop-in systému. Umožňuje použiť dvojfarebnú pásku a tak zvýrazniť špeciálne parametre. Je vybavená dvomi dátovými bufferami, jeden 8KB a druhý 128KB, pre rýchlejšiu tlač grafiky.
| Tlač | Metóda | ihličková |
| Počet znakov / riadok | 15 | |
| Rýchlosť tlače | 12mm / sek. | |
| Páska | ERC-38 čierna/červená | |
| Šírka papieru | 76mm / 69,5mm / 57,5mm | |
| Sady znakov | IBM - / čeština | |
| Parametre | Rozhranie | parallel LPT |
| Napájanie | 230V | |
| Spotreba | max. 4,5A | |
| Hmotnosť | cca 2800g | |
| Rozmery (V x Š x H) | 160 x 286 x 139 [mm] |
Snímač čiarového kódu
Snímače čiarových kódov zabezpečujú korektné prečítanie čiarového kódu a odovzdanie dát. Podľa princípu čítania sa rozoznávajú čítacie perá, snímače s CCD prvkom alebo laserové snímače. Snímače môžu byť s dekodérom alebo bez dekodéru. Prevedenie s dekodérom čiarového kódu sa dodáva buď so sériovým rozhraním RS232, alebo USB. Výhodou tohto riešenia je, že nie je potreba žiadnej úpravy v softvéri. Čítačka sa chová ako klávesnica. Použil som laserový snímač čiarového kódu Symbol LS2208, ktorý sa dá pripojiť cez RS 232, USB aj PS2. Výška snímania je až 430mm a rýchlosť snímania 100 snímaní za sekundu.
Displej so sériovou zbernicou
V súčasnosti sa viacmiestne displeje obvykle realizujú buď tak, že pracujú v multiplexnom režime alebo sú riadené sériovou zbernicou. Sériová zbernica výrazne znižuje počet potrebných vodičov, sú treba len 3 (SI, CLK, STB). Pri realizácii 4- miestneho displeja ovládaného sériovou zbernicou som nakoniec použil štyri obvody 74HCT595. Jediným problémom, ktorý som musel vyriešiť, bolo obmedzenie výstupného prúdu týchto obvodov tak, aby nedochádzalo k ich prúdovému alebo výkonovému preťaženiu. Použitím obmedzovacích rezistorov by bolo nevhodné z dôvodu zväčšenie rozmerov prípravku a zložitejšej konštrukcie. Nakoniec som výstupný prúd obmedzil znížením anódového napätia displejov. Pre zníženie anódového napätia som použil 4 bežné diódy, ktoré vyhovovali celkovým odoberaným prúdom (D1 – D4).














